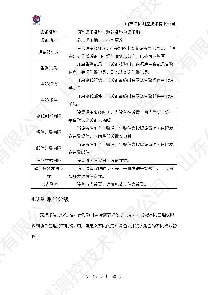
太阳能浮漂水质监测系统