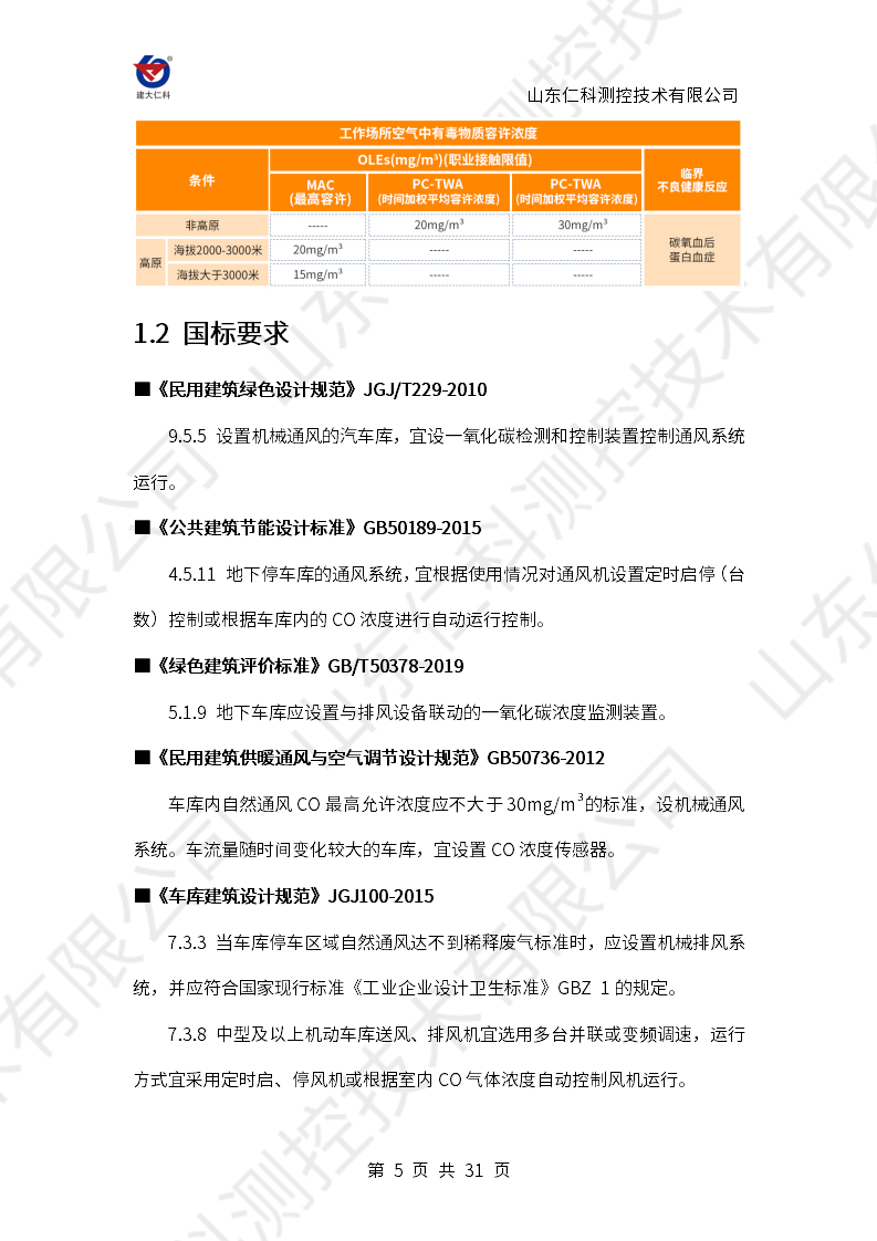
地下车库CO监测解决方案